বাংলাদেশ জাতীয় তথ্য বাতায়ন
অফিসের ধরণ নির্বাচন করুন
স্বায়ত্তশাসিত
মন্ত্রণালয়
মন্ত্রণালয় বিভাগ
অধিদপ্তর / বিভাগ / এজেন্সী / সংস্থা
ব্যাংক / বীমা / আর্থিক প্রতিষ্ঠান
শিক্ষা প্রতিষ্ঠান
রেজাল্ট
প্রকল্প
প্রশিক্ষণ
সরকারি মাঠ পর্যায়ের অফিস
বিদেশী দূতাবাস/মিশন
বিভাগীয় পোর্টাল
জেলা পোর্টাল
জেলা পরিষদ পোর্টাল
সিটি কর্পোরেশন পোর্টাল
উপজেলা পোর্টাল
পৌরসভা পোর্টাল
ইউনিয়ন পোর্টাল
দেখুন
অনুসন্ধান
Tuesday April 2026
হটলাইন
English
মেনু নির্বাচন করুন
আমাদের সম্পর্কে
অফিস সম্পর্কিত
এক নজরে
মিশন ও ভিশন
আমাদের অর্জন সমূহ
ভবিষ্যৎ পরিকল্পনা
বাতায়নের ঘটনাপুঞ্জ
জনবল
ইউনিয়ন ভূমি সহকারী কর্মকর্তাবৃন্দ
অফিস প্রধান
সাংগঠনিক কাঠামো
কর্মকর্তাবৃন্দ
প্রাক্তন অফিস প্রধানগণ
কর্মচারীবৃন্দ
আমাদের সেবা
সেবাসমূহ
কী সেবা কীভাবে পাবেন
প্রদেয় সেবাসমূহের তালিকা
সিটিজেন চার্টার
সেবা কুঞ্জ
ডাউনলোড
বিভাগীয় আইন
বিধিমালা
নীতিমালা
নির্দেশিকা
সাম্প্রতিক কর্মকান্ড
প্রশিক্ষণ ও পরামর্শ
প্রশিক্ষন সংক্রান্ত যোগাযোগ
চলমান প্রশিক্ষণ
সমাপ্ত প্রশিক্ষণ
ঊর্ধ্বতন অফিস
ঊর্ধ্বতন অফিস
জেলা কার্যালয়
বিভাগীয় কার্যালয়
প্রকল্প/কর্মসূচী / প্রতিবেদন
প্রকল্প/কর্মসূচী / প্রতিবেদন
চলমান প্রকল্প/কর্মসূচি
সমাপ্ত প্রকল্প/কর্মসূচি
পরিদর্শন
ই-সেবা
ই-সেবা
জেলা ই-সেবা কেন্দ্র
জাতীয় ই-সেবা
গ্যালারি
গ্যালারি
ভিডিওগ্যালারি
ফটোগ্যালারি
যোগাযোগ
যোগাযোগ
অফিস যোগাযোগ
যোগাযোগ ম্যাপ
আরও
সংক্ষিপ্ত
উপজেলা ভূমি অফিস, নান্দাইল, ময়মনসিংহ
এই কনটেন্টটি শেয়ার করতে ক্লিক করুন
আপনার মতামত প্রদান করুন
আপনার মতামত প্রদান করুন
আপনার নাম
নাম অবশ্যই দিতে হবে
আপনার ইমেইল
সঠিক ইমেইল দিন
আপনার যোগাযোগ নম্বর
সঠিক ফোন নম্বর দিন (যেমন 017XXXXXXXX)
আপনার মতামত
মতামত কমপক্ষে ২০ অক্ষরের হতে হবে
Attachment (jpg, jpeg, png, pdf • max 2 MB)
Invalid file. Allowed: JPG, JPEG, PNG, PDF up to 2MB
জমা দিন
সেবা এবং ধাপ
এডভান্সড অপশনগুলো দেখান
গ্রুপ অনুসারে
কিছুই না
শিরোনাম
পৃষ্ঠা আইটেম
১০
২০
৫০
১০০
নং
শিরোনাম
সেবার ধাপ
কার্যকলাপ
১
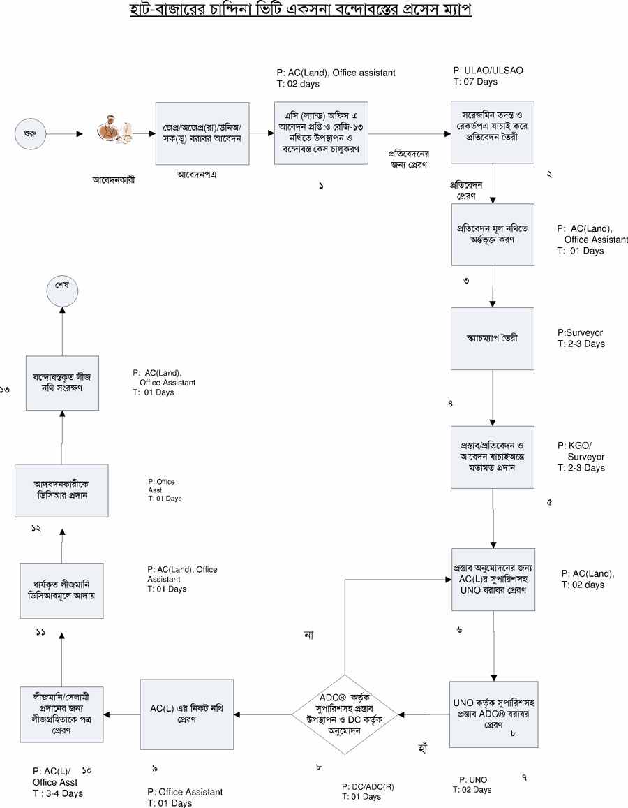
একসনা বন্দোবস্ত
দেখুন
২
খাস জমি বন্দোবস্ত
দেখুন
৩
মিউটেশন
দেখুন
৪
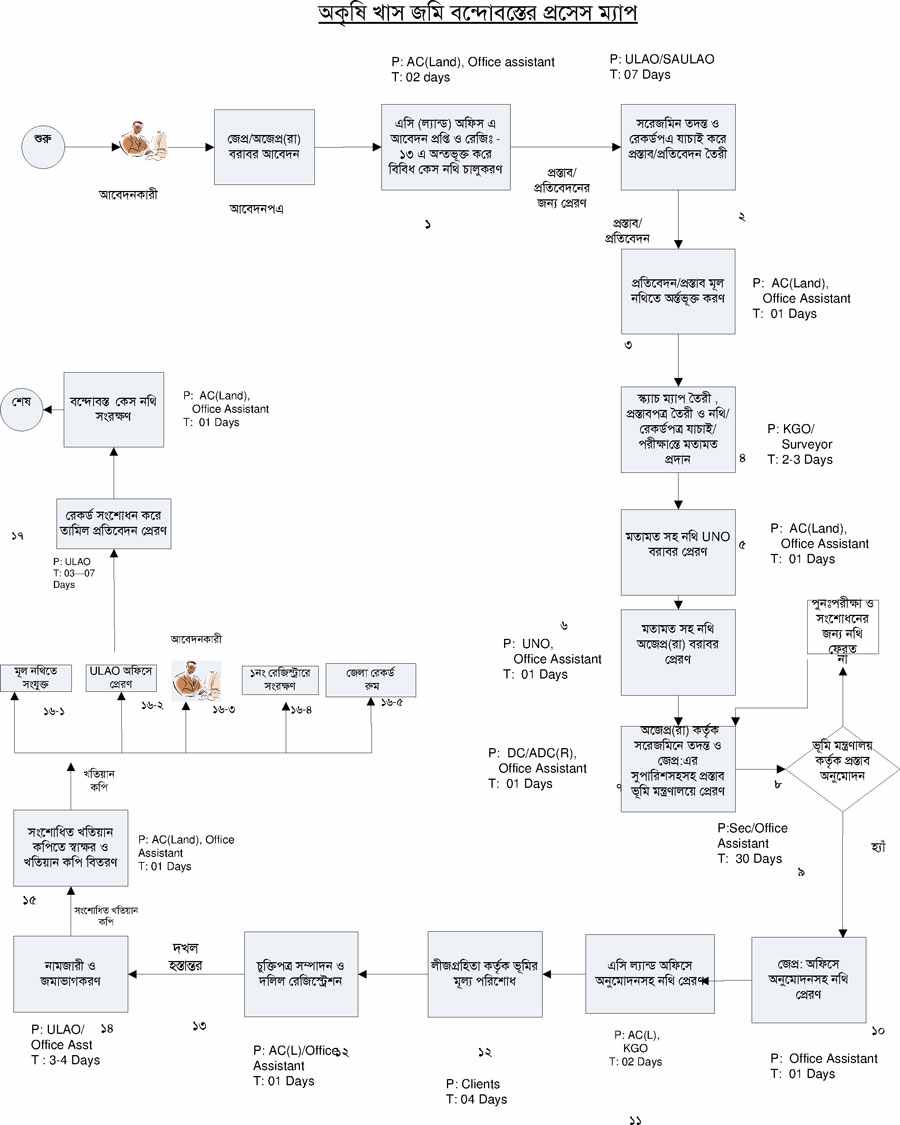
অকৃষি খাসজমি
দেখুন
১
পৃষ্ঠায় যান
আর্কাইভ দেখুন
প্রকাশিত দেখুন
দেখছেন ১ থেকে ৪ পর্যন্ত, মোট ৪ এন্ট্রি
এই কনটেন্টটি শেয়ার করতে ক্লিক করুন
আপনার মতামত প্রদান করুন
আপনার মতামত প্রদান করুন
আপনার নাম
নাম অবশ্যই দিতে হবে
আপনার ইমেইল
সঠিক ইমেইল দিন
আপনার যোগাযোগ নম্বর
সঠিক ফোন নম্বর দিন (যেমন 017XXXXXXXX)
আপনার মতামত
মতামত কমপক্ষে ২০ অক্ষরের হতে হবে
Attachment (jpg, jpeg, png, pdf • max 2 MB)
Invalid file. Allowed: JPG, JPEG, PNG, PDF up to 2MB
জমা দিন
এক্সেসিবিলিটি
ফন্ট বৃদ্ধি
ফন্ট হ্রাস
মনোক্রোম
ইনভার্ট
বড় কার্সর
লিঙ্ক হাইলাইট
শিরোনাম হাইলাইট
পড়ার গাইড
রিসেট
স্ক্রিন রিডার ডাউনলোড করুন
কন্টেন্টে চলে যান
এক্সেসিবিলিটি মেনুতে যান